登录
注册
网站首页
关于协会
协会简介
领导团队
组织架构
信息公示
联系我们
协会动态
协会动态
通知公告
行业资讯
业界新闻
学术科研
政策法规
会员服务
会员风采
会员信息
入会指南
会员名单
协会活动
资信评价
相关下载
党建引领
党建要闻
党建活动
重点专题
典型案例
科普园地
技术推广
壮美广西
网站首页
关于协会
>
协会简介
领导团队
组织架构
信息公示
联系我们
协会动态
>
协会动态
通知公告
行业资讯
>
业界新闻
学术科研
政策法规
会员服务
>
会员风采
会员信息
入会指南
会员名单
协会活动
资信评价
相关下载
党建引领
>
党建要闻
党建活动
重点专题
>
典型案例
科普园地
技术推广
壮美广西
业界新闻
学术科研
政策法规
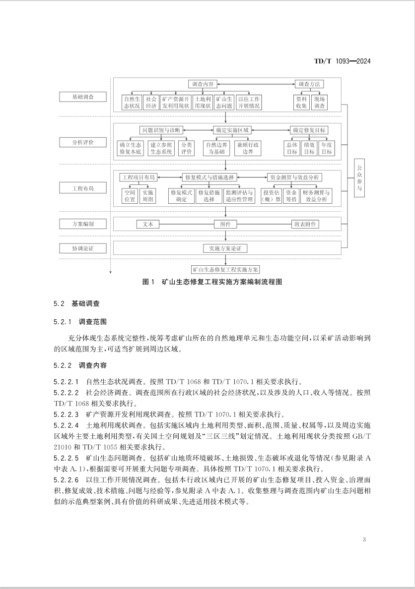
矿山生态修复新行业标准9月1日实施,《矿山生态修复工程实施方案编制导则》全文
来源:自然资源部
发布时间:2024-09-06
浏览量:
0
分享:
由中华人民共和国自然资源部提出。
全国自然资源与国土空间规划标准化技术委员会(SAC/TC93)归口
由自然资源部国土空间生态修复司、中国自然资源经济研究院、自然资源部国土整治中心、中国地质环境监测院、浙江大学、中国地质大学(武汉)。起草的行业标准《矿山生态修复工程实施方案编制导则》,于2024-06-11发布,2024-09-01 实施。
本文件主要起草人:卢丽华、孙贵尚、刘永兵、王敬、许闯胜、刘向敏、穆沫林、李红举、张德强、吴次芳、冯春涛、白雪华、白光宇、周建伟。
本文件规定了矿产资源开采活动结束后的废弃矿山生态修复工程实施方案编制的总体要求、程序、内容、成果等。
本文件适用于政府立项并组织实施的矿山生态修复工程(包括财政出资或引入社会资本投入的工程)实施方案编制,其他矿山生态修复工程实施方案编制可参照执行。
标准全文如下:
重要附表
上一篇
关于学习运用习近平生态文明思想“厦门实践”经验 深入推进新时期生态保护修复工作的意见
下一篇
全域土地综合整治 助力和美乡村建设(政策解读)